Your Google Ads Specialist
Stop Wasting Ad Spend. Turn Google Ads Into a Predictable Lead Engine
I help service-based and SaaS companies fix low ROI and poor campaign performance with growth-focused Google Ads strategies that fill your sales pipeline with qualified leads, not clicks.
I am Talha, Your Google Ads Specialist & Growth Partner
5 years of hands-on Google Ads experience focused on ROI, not vanity metrics.


I’ve worked with brands that were frustrated by low ROI, rising CPCs, and inconsistent results, often after wasting budget with poorly managed campaigns. My role is simple: Identify what’s broken, eliminate wasted spend, and turn Google Ads into a reliable source of qualified leads.
I don’t believe in generic strategies or set-and-forget campaigns. Every account is built around your business model, sales process, and growth targets, so your ad spend actually supports revenue.
Google Ads Should Be a System, Not a Gamble
When Google Ads are built strategically, they stop feeling random and start delivering predictable results.
If your campaigns feel inconsistent or unreliable, the solution isn’t increasing the budget.
It’s fixing the pipeline.


Running Google Ads for B2B or SaaS is different.
Most companies struggle with
High cost per lead
Low-quality demo requests
Traffic that does not convert
No clear tracking of what works


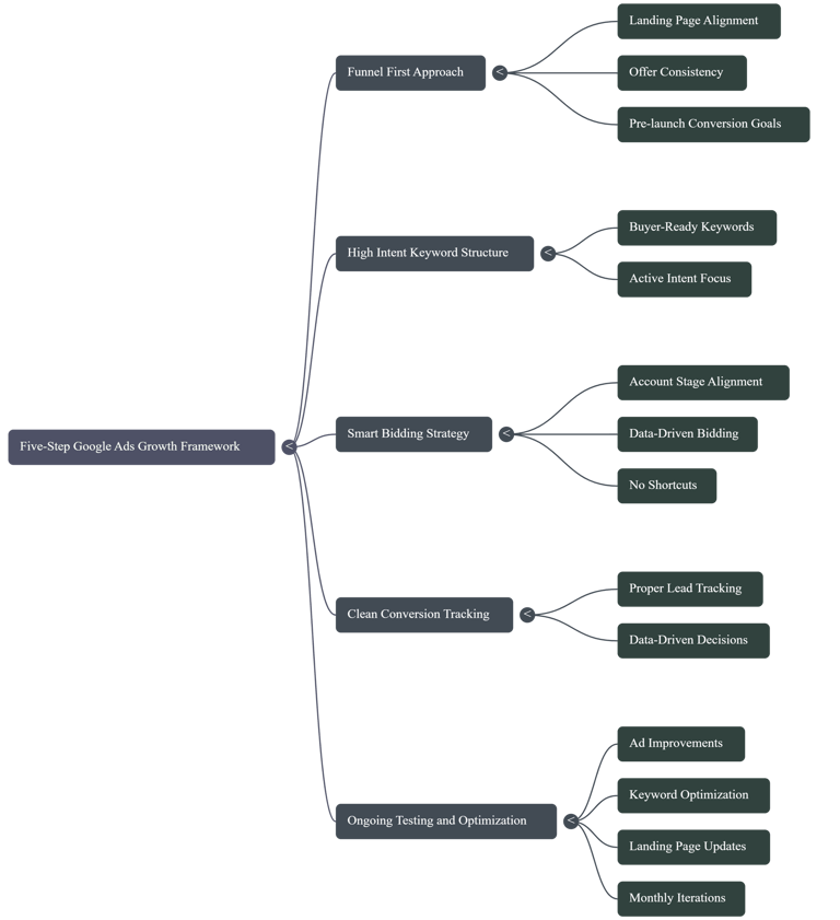
Google Ads only works when it is built around intent, funnel structure, and smart bidding. That is where most accounts fail.
I build Google Ads systems focused on one thing.
Qualified leads that your sales team can close.
No random keywords
No wasted spend
No guesswork
Just clean structure, strong intent, and continuous optimization.


Frequently asked questions
How can I get started with you?
Getting started is simple and secure:
You share your Google Ads Customer ID,
We send an access request through our Google Ads Manager (MCC) account
You approve the request, no passwords are ever shared,
Then, we review your account (or create a new one) and begin the optimization or setup process or setup.
How do you track conversions and ROI?
We set up:
Google Tag Manager
Conversion tracking
Call tracking (if needed)
GA4 integration
This allows us to track real leads, sales, and ROI, not just clicks.
How often do you optimize campaigns?
Campaigns are monitored daily and optimized weekly based on:
Keyword performance
Search terms
Ad copy results
Conversion data
What’s included in your Google Ads management?
Our service includes:
Account & conversion setup
Keyword research
Ad copywriting
Landing page recommendations
Ongoing optimization & reporting
What happens if my ad account gets suspended?
If an account is suspended, we help identify the issue and assist with the appeal process, but prevention is always our priority.







